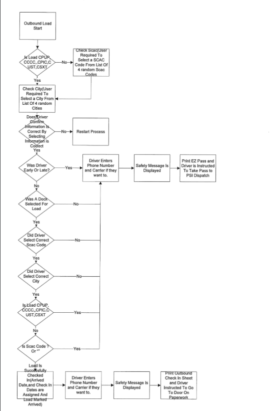
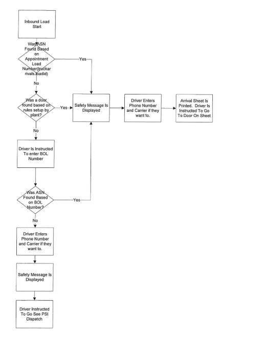
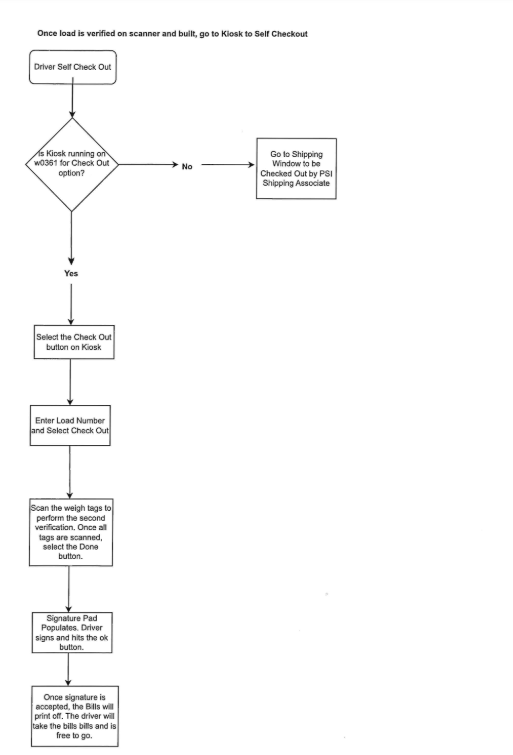
The Kiosk Scenarios file is too large now to put the updated version on this solutions page. Email IT Help asking for the Kiosk Scenarios file.




Was this article helpful?
That’s Great!
Thank you for your feedback
Sorry! We couldn't be helpful
Thank you for your feedback
Feedback sent
We appreciate your effort and will try to fix the article